民事法律知識

訴狀怎麼寫才符合法院要求?撰寫範本、格式重點與代撰費用一次說明

2026 訴狀怎麼寫?全台最完整撰寫範本、格式教學與律師代撰費用解析

法律我幫您律師

本文作者/審訂:法律我幫您 專業律師團隊

背景:由洪宇謙律師等資深律師領軍,專精訴訟文書撰寫、訴訟策略佈局。

專長:民事訴訟刑事辯護家事案件

「我要告他!」當這句話衝口而出後,隨之而來的第一個難題就是:「去法院要寫什麼?訴狀怎麼寫?」在台灣的司法體系中,訴訟講求「書狀先行」。一份邏輯清晰、引用法條精準的訴狀,能讓法官快速進入狀況;反之,一份充滿情緒發洩、重點模糊的訴狀,不僅讓法官看得頭痛,更可能因為「訴之聲明」錯誤而導致 程序駁回敗訴

  快速摘要:訴狀撰寫的核心法律知識

訴狀是進入法院的「門票」,也是法官對案件的第一印象。寫得好能引導法官心證,寫不好可能直接被駁回。以下為摘要的核心重點:

  • 訴狀種類:主要分為 民事起訴狀(請求權利,如還錢、離婚)與 刑事告訴狀(請求追訴犯罪,如詐欺、傷害)。
  • 法律架構
    • 民事:依 《民事訴訟法》第 244 條,需載明當事人、訴之聲明(要對方做什麼)、事實及理由。
    • 刑事:依 《刑事訴訟法》第 232 條,需載明犯罪事實與證據,並清楚指出觸犯何種法條。
  • 常見錯誤:訴之聲明不明確(如寫「請法官主持公道」是無效的)、證據未編號、情緒性用語過多、引用錯誤法條。
  • 律師價值:律師代撰不僅是「代筆」,更是「戰略佈局」。律師能將白話文轉化為 法律構成要件,並在狀紙中埋下攻防伏筆,大幅提升勝訴率。

第一段:民事 vs. 刑事:搞懂你要寫哪種狀紙?

在動筆之前,您必須先搞清楚您的案件性質。走錯法院、寫錯狀紙,是法律素人最常犯的錯誤。

1.1 民事起訴狀:解決私人糾紛(錢、房子、婚姻)

如果您是要對方「還錢」、「賠償」、「搬家」或「離婚」,這屬於民事糾紛。
* 適用法規《民事訴訟法》
* 狀紙名稱:民事起訴狀。
* 核心目的:請求法院判決對方履行特定義務(給付)或確認法律關係(確認)。
* 費用:需繳納「裁判費」(約請求金額的 1.1%)給法院。

1.2 刑事告訴狀:追究犯罪責任(詐欺、傷害、誹謗)

如果您是希望對方「坐牢」、「被判刑」,這屬於刑事案件。
* 適用法規《刑事訴訟法》
* 狀紙名稱:刑事告訴狀。
* 核心目的:請求檢察官發動偵查,將被告提起公訴。
* 費用:提告本身 免費(不需繳裁判費)。

1.3 訴狀類型比較表

比較項目 民事起訴狀 (Civil Complaint) 刑事告訴狀 (Criminal Complaint)
受理機關 地方法院民事庭 地檢署 (檢察官) 或 警察局
主要法條 民事訴訟法第 244 條 刑事訴訟法第 232、237、242 條
當事人稱謂 原告 vs. 被告 告訴人 vs. 被告
核心內容 訴之聲明 (具體請求金額/行為) 犯罪事實 (人、事、時、地、物)
舉證責任 原告需負完全舉證責任 檢察官負舉證責任 (但告訴人需提供線索)
最終結果 判決賠償、強制執行 起訴 (判刑/罰金) 或 不起訴
立即預約律師代撰書狀

第二段:民事起訴狀的黃金架構:掌握《民事訴訟法》第 244 條

民事訴訟是「不告不理」,法官只會針對你寫在狀紙上的請求進行審判。如果寫錯了,法官不能主動幫你改。

2.1 必備三要素(民事訴訟法第 244 條)

依據法律規定,起訴狀必須表明下列事項:

1. 當事人及法定代理人

原告:就是您(若是公司,需寫公司名稱及法定代理人)。
被告:您要告的人。注意: 必須提供被告的「真實姓名」與「戶籍地址」。如果您只知道對方的 LINE 暱稱或電話,法院無法送達,案件會卡住。

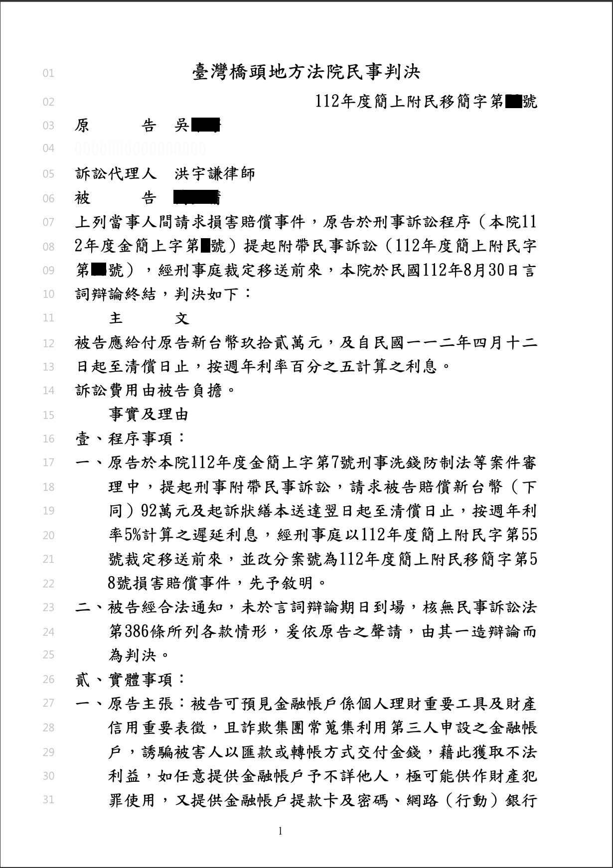
2. 訴之聲明(The Prayer for Relief)

這是整份狀紙 最重要 的部分。必須具體、明確、可執行。
* 錯誤寫法:「請法官主持公道」、「請被告負責」。
* 正確寫法
「被告應給付原告新台幣 100,000 元,及自起訴狀繕本送達翌日起至清償日止,按年息百分之五計算之利息。」
「被告應將門牌號碼OO市OO區...之房屋騰空返還予原告。」
「准原告與被告離婚。」

3. 事實及理由(Cause of Action)

這部分要講故事,但要有邏輯。
* 緣起:雙方是什麼關係?(朋友借貸、房東房客、夫妻)。
* 違約/侵權事實:發生了什麼事?(欠錢不還、租約到期不搬、外遇)。
* 法律依據:依照哪條法律請求?(例如:依民法第 184 條請求損害賠償)。
* 證據清單:證物一(借據)、證物二(匯款單)、證物三(LINE 對話截圖)。

第三段:刑事告訴狀的戰略佈局:如何讓檢察官起訴?

刑事案件的對手不僅是被告,還有檢察官(因為你要說服檢察官起訴)。許多人自己寫告訴狀,結果被檢察官認為是「民事糾紛」而直接不起訴。

3.1 構成要件的精準打擊

刑事告訴狀的重點不在於您有多委屈,而在於對方的行為是否符合 「刑法分則」 的構成要件。
* 詐欺罪(刑法 339 條):必須強調對方「施用詐術」且您「陷於錯誤」。如果只是單純借錢不還,很容易被認定為民事糾紛。
* 過失傷害(刑法 284 條):必須強調對方的「過失」行為與您的「受傷」之間有因果關係。

3.2 證據的篩選與呈現

檢察官案件量龐大,沒時間看流水帳。
* 時間軸(Timeline):將犯罪行為依時間序列列表。
* 證據對照:例如「關於詐術部分,請參見證物三的 LINE 對話,被告謊稱......」。
* 不要情緒勒索:寫「他是個爛人」、「天打雷劈」對案情毫無幫助,反而顯得不專業。

第四段:為什麼需要委任律師代撰?「代書」與「律師」的差異

網路上有很多免費範本,甚至有 AI 可以幫忙寫,為什麼還要花錢請律師?因為訴訟不是填空題,而是申論題,甚至是戰略遊戲。

4.1 法律邏輯的轉譯者

民眾的語言是「他騙我錢」,律師的語言是「被告意圖為自己不法之所有,施用詐術...」。律師能將您的故事,轉譯成法官聽得懂、且符合判決書寫作習慣的 法律語言。這能大幅降低法官的閱讀成本,增加被採信的機會。

4.2 證據的篩選與防火牆

有些當事人急著證明對方有罪,把所有對話紀錄都附上去,結果反而 自證己罪自曝其短(例如對話中顯示自己也同意投資,導致詐欺不成立)。
專業律師會幫您 篩選證據
* 有利的證據:強化論述,放在顯眼處。
* 不利的證據:預先想好解釋理由,或在合法範圍內不主動提出。

第五段:法律我幫您:訴狀代撰與訴訟代理成功案例

法律我幫您 的實務經驗中,我們看過太多因為「省小錢(律師費)」而「賠大錢(敗訴)」的案例。以下是由 洪宇謙律師、鄭才律師 經手的成功案例:

案例一:借款變詐欺,精準告訴狀成功起訴

當事人自行提告被以「投資糾紛」不起訴。洪宇謙律師 接手後重新撰寫 再議聲請狀,成功發回續查,最終檢察官起訴被告,並在法院達成全額賠償和解。

詐欺再議成功起訴書 了解更多:詐欺再議成功案例
案例二:交通事故賠償,民事起訴狀的精算

鄭才律師 在起訴狀中,不僅列出修繕費,更加入 「精神慰撫金」「交易貶值損失」。法官採信律師主張,判賠金額遠高於預期。

漏水糾紛勝訴判決書 了解更多:漏水糾紛勝訴案例
案例三:離婚訴狀,爭取監護權

律師在起訴狀中詳列對方 「未盡保護教養義務」 之事實,並引用「友善父母原則」。法院最終裁定將監護權判給當事人,並要求對方給付扶養費。

離婚監護權勝訴判決書 了解更多:離婚監護權勝訴案例

 訴狀撰寫與訴訟常見問答 (FAQ)

Q1:自己寫訴狀會不會輸?
不一定會輸,但 風險很高。如果是簡單的小額案件(如欠錢 5 萬),法官可能會指揮訴訟協助您。但若是複雜案件(如不動產、醫療糾紛、離婚),自己寫很容易漏掉關鍵主張,導致敗訴。
Q2:請律師代寫訴狀(代撰)跟請律師打官司(委任)有什麼不同?
* 代撰書狀:律師只幫您寫好狀紙,您自己去開庭。費用較便宜。適合案情單純、您敢自己上法院的人。
* 委任訴訟:律師幫您寫狀紙,並代理您出庭攻防。費用較高,但最能保障權益,且您通常不用親自出庭。
Q3:去哪裡下載訴狀範本?
司法院網站有提供各類書狀範本供民眾下載。但範本只是「骨架」,裡面的「肉」(事實理由)還是要自己填。且範本通常是最陽春的版本,無法涵蓋個案的特殊法律攻防。
Q4:訴狀寫錯了可以改嗎?
可以。 在判決確定前,原告都可以提出 「民事準備書狀」「變更/追加訴之聲明」 來修正。但頻繁更改會讓法官覺得您沒想清楚。
Q5:寫訴狀要用什麼紙?格式有規定嗎?
現在法院通用 A4 紙張,直式橫書(由左至右)。建議使用電腦打字,字體大小適中(如 14 號字),並編列頁碼。手寫雖然可以,但若字跡潦草,法官看不懂,吃虧的是自己。
Q6:如果不請律師,法院有免費律師幫我寫嗎?
法院有「訴訟輔導科」,但他們只能教您程序問題,不能 教您怎麼寫狀紙或提供法律策略。若符合低收入戶資格,可向 法律扶助基金會 申請免費律師協助。

結語:訴狀是您的武器,請交給專業工匠打造

法律不僅是保護懂法律的人,更是保護懂得運用資源的人。一份專業的訴狀,能讓您在訴訟的起跑點就領先對手。法律我幫您 的律師團隊,提供從 代撰書狀全案委任 的彈性服務,助您精準表達訴求,捍衛應有權益。

立即預約律師代撰訴狀